gnuplot
(1)Homebrewをinstallする.開いたターミナル上で、以下の一行をコピーペーストして、⏎キーを押してください。
/usr/bin/ruby -e "$(curl -fsSL https://raw.githubusercontent.com/Homebrew/install/master/install)"
(2)ターミナルで
$ brew install gnuplot を実行する. install終了後にSummaryの次の行に/usr/local/Cellar/gnuplot/5.2.8/bin/gnuplotのように表示されるはずであり, これはc++でgnuplotを使うときに必要なのでメモしておく.
ファインダーの設定
(1)ターミナルで以下を実行するとFinderのタイトル部分にフルパスを表示させることができる.defaults write com.apple.finder _FXShowPosixPathInTitle -boolean true
killall Finder
(2)Finderで隠されたファイルを表示させる方法
command + shift + .
"."を忘れやすいので注意
(3)Finderでホームディレクトリに行く方法
Finderの上の方で右クリック→ツールバーをカスタマイズ→パス
visual studio
サイトからダウンロードする.Shift + command + -
で表示拡大.
表示→外観→ズームのリセットで直せる.
過去のvestaのダウンロード
このurlから単語を調べるショートカット
英語のWebサイトなどわからない単語があったら、マウスポインタをその単語の上に置いて「Command」キーと「Control」キーと「D」キーのキーボードショートカットを押すだけです。hphi( HΦ)のinstall方法
homebrewをinstall
開いたターミナル上で、以下の一行をコピーペーストして、⏎キーを押してください。/usr/bin/ruby -e "$(curl -fsSL https://raw.githubusercontent.com/Homebrew/install/master/install)"
macでc言語の環境構築を構築する
リターンキーをおす自分のパスワードを入力し、⏎キーを押すと、installがスタートする。
参考 gccをbrewで入れる.
ターミナルで brew install gcc --without-multilib
--without-multilibはなくても可.
cd /usr/local/bin
ln -s gcc-6 gcc
ln -s g++-6 g++
export PATH=/usr/local/bin:$PATH
参考
LAPACK/BLAS ライブラリ
これを行えば, C言語の上の行に#includehttp://www.netlib.org/lapack/lapack-3.8.0.tar.gz
lapack-3.8.0.tar を/Users/ユーザー名 のディレクトリにおく
ターミナルで
cd Users/ユーザー名
tar xzvf lapack-3.8.0.tar
cd lapack-3.8.0
$ cp make.inc.example make.inc
make blaslib
make lapacklib
make cblaslib
make lapackelib
sudo cp ./librefblas.a /usr/local/lib/libblas.a
sudo cp ./liblapack.a /usr/local/lib/liblapack.a
sudo cp ./libcblas.a /usr/local/lib/libcblas.a
sudo cp ./liblapacke.a /usr/local/lib/liblapacke.a
sudo cp ./CBLAS/include/cblas*.h /usr/local/include/
sudo cp ./LAPACKE/include/lapacke*.h /usr/local/include/
参考
MPIライブラリ
http://www.open-mpi.org/にある最新バージョンをダウンロードする.
openmpi-4.0.4.tar を/Users/ユーザー名 のディレクトリにおく
ターミナルで
cd Users/ユーザー名
tar xzvf openmpi-4.0.4.tar
cd openmpi-1.8.3
./configure CC=gcc CXX=g++ F77=gfortran FC=gfortran --enable-mpi-thread-multiple
sudo make
パスワード
sudo make install
パスワード
export MANPATH=/Users/ユーザー名/openmpi-4.0.4/share/man:$MANPATH
export LD_LIBRARY_PATH=/Users/ユーザー名/openmpi-4.0.4/lib:$LD_LIBRARY_PATH
export PATH="/Users/ユーザー名/openmpi-4.0.4/bin:$PATH"
参考
cmakeをhomebrewでダウンロード
ターミナルでbrew install cmake
参考
Fortranのinstall
まず, Xcodeのinstallする.https://developer.apple.com/download/more/
①ダウンロードしたいバージョンのXcodeを探して選択
②開いたプルダウンの中の「・・・.dmg」をクリックするとダウンロードが開始されます。
.dmgファイルを実行する
XcodeのアイコンをApplicationsアイコンへドラッグ&ドロップすると、installが開始されます。
次にcommand line toolsのinstallする.
引き続き、command line toolsのinstallを行う。Xcodeを起動する(installした段階で起動されているが、起動されていない場合はアプリケーションフォルダ内のXcodeアイコンをダブルクリックして起動する。起動すると、Xcodeinstall終了時に表示されたWelcome to Xcode ウィンドウが開く。 画面右上のXcodeメニューを開き、Open Developer Toolを選択し、More Developer Toolesを開く
自分のMac OSのバージョン*と、installしたXcodeのバージョン(Xcode起動時に出てくるWindow内に記載されている)にマッチしたcommand line toolsを選択する。ここでは、OS version 10.13 / Xcode version 9.3.1より、それに対応したcommand line toolsを選択した。 * macOSの確認:左上のアップルマークをクリックし、”このMacについて”を選択するとmacOSのバージョンを示すwindowが開かれ、そこを見れば自分のmacOSのバージョンはわかる。
command line toolsをクリックすると下記メニューが開く。右端の***.dmgをダブルクリックし、ダウンロードする。
ダウンロードした後, dmgファイルを実行.
次にgfortranのinstall
gfortran開発元のGNUのホームページのGFortranサイト”http://gcc.gnu.org/wiki/GFortran http://gcc.gnu.org/wiki/GFortran”からDownload “Binaries for Windows, Linux, MacOS and much more”を選択して開く
開いたページのMacOSを選択する。
https://github.com/fxcoudert/gfortran-for-macOS/releases を選択する
次に開いたページで自分のMacのOSバージョンに対応したgfortranを選択する。
ダウンロードしたgfortran**.dmgファイル をクリックしてinstallする。
参考
パイソンのinstall
brew install pythonexport PATH=/usr/local/bin:$PATH
source ~/.bash_profile
which python/usr/local/bin/python
参考
hphiのコンパイル
HPhiのディレクトリ内で以下のコマンドをターミナルで実行する。mkdir build && cd build
cd build
cmake -DCONFIG=gcc /Users/ユーザー名/HPhi-3.4.0
make
build/srcにHPhiの実行ファイルが出来ます。
参考
使い方
ディレクトリ(フォルダ)を作る.そこにHPhi, AveSSrasnd.py, stan.inをコピペする.
補足[以下のディレクトリからコピペする.]
HPhiはHPhi-3.4.0/build/srcにある.
AveSSrasnd.pyはHPhi-3.4.0/toolにある.
stain.inはHPhi-3.4.0/sample/old/TPQ/Kitaevにある.
三角格子の場合は,
stain.inを次のように書き換える.
ーーーーーーーーーーーーーーーーーーーーーーーーーーーーーーーーーーーーーーーー
W=2
L=3
model = "SpinGC"
method = "TPQ"
lattice = "Triangular"
Jx=0.9514
Jy=0.9514
Jz=1
2S=1
Lanczos_max = 3000
LargeValue = 4.0
NumAve = 64
ーーーーーーーーーーーーーーーーーーーーーーーーーーーーーーーーーーーーーーーー
ターミナルで
./HPhi -s stan.in
python AveSSrand.py -n 5
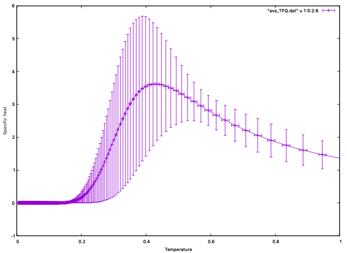
gnuplot
set xlabel "Temperature"
set ylabel "Spesific heat"
plot [0:1] "ave_TPQ.dat" u 1:5:2:6 w xyerrorlines

相関関数のフーリエ変換
echo "8 20A 0.5 0 0
B 0.5 0.288675135 0
O 0 0 0
C 0.333333333 0.577350269 0
P 0.333333333 0 0
Q 0.666666667 0 0
B 0.5 0.288675135 0
E 0 0.288675135 0
16 16 1" >> geometry.dat
をHPhiがあるディレクトリ内で行う. ./greenr2k namelist.def geometry.dat
gnuplot
load "kpath.gp"
plot "output/zvo_corr_eigen0.dat" u 1:12 w l
スピン構造因子
./corplot output/zvo_corr_eigen0.dat6を選ぶ
以下は全角対角化をする場合は必要だが, 僕はinstall方法がわからリマセンでした. 失敗したやり方を記しておきます.
マグマライプラリ
tar xfvz magma-2.2.0.tar.gzcd magma-2.2.0
make -j4
sudo make install
ScaLAPACK
brew install scalapackHPhiのコンパイル
HPhiのディレクトリ内で以下のコマンドをターミナルで実行する。 mkdir build && cd buildcd build
cmake -DCONFIG=gcc -DUSE_SCALAPACK=ON ../
maek
すると...87%で一度止まって, 93%でエラーになって終了する.コンパイル失敗
texinstall
https://kakubari-ryusei.hatenablog.com/entry/2017/07/03/193907lapackのinstall
https://qiita.com/nek0log/items/5733b8b886b9ad93ae11gcc -o hoge hoge.c -llapacke -lcblas -llapack -lblas -lm
使い方
https://qiita.com/nek0log/items/a90c337ea50a11dd71d4
g++ dsyev_demo.cpp -o dsyev_demo -llapacke -lcblas -llapack -lblas -lm
lapack
http://hidehikomurao.blogspot.com/2016/11/macos-sierralapack.htmlflic
https://qiita.com/u4da3/items/4229702b4a8504290dd5Mac に Fink をinstallした備忘録
非線形最小二乗法
https://kivantium.hateblo.jp/entry/20140408/p1levmarをinstallする必要がある
inkをinstallしてapt-get使えるようにする
https://kivantium.hateblo.jp/entry/20140408/p1
sudo add-apt-repository ppa:olebole/astro-saucy
sudo apt-get update
sudo apt-get install levmar
http://meq-yo.sblo.jp/article/64942471.html
gccのバージョン変更
https://qiita.com/Hiroki11x/items/261612c142da176bbba5
https://webkaru.net/dev/macports-basis/
levmar
https://qa.codeflow.site/questions/2539735/trying-to-build-the-levmar-math-library-on-a-mac-using-the-accelerate-framework
https://www.manongdao.com/q-372396.html
lapackinstall
https://na-inet.jp/weblog2/2020/03/25/lapack-3-9-0をgccでinstall/
git
git scmのサイトでダウンロード.git config --global user.name inline3
git config --global user.email murakamitubasa345@gmail.com
gmailパスワードg_9_u
gmailユーザ名murakami_tsubasa
git config --global core.editor "code --wait"
visual studioを開いて command+shift+p で
シェルコマンド:path内に"code"コマンドをinstallします.
------設定終わり--------
mkdir hoge_folder
cd hoge_folder
エディタでhoge.mdを作成
git init#git作成
git status
hoge.mdに何か書く.
git add hoge.md
git commit -m "コメント"
git checkout -- hoge.md
---------戻し方
$ git log //戻す対象のハッシュ値を調べる
commit ************************
$ git reset --hard ハッシュ値
編集内容を取り消す(addする前)
git checkout [ファイル名]
コミットのバージョンを戻したい
git revert [コミットid]
ステージングを取り消したい
git reset [ファイル名]
特定のファイルのみ、コミットのバージョンを戻したい
git checkout [コミットid] [ファイルパス]
github
アカウント名murakamitsubasa
パスワード
g_7_
------ターミナル---
ssh-keygen -t rsa -b 4096 -C "murakamitsubasa345@gmail.com"
設定したいパスフレーズs_9_u___
pbcopy < /Users/nishizawa/.ssh/id_rsa.pub
で公開鍵の内容をコピーしておく.
----githubで
右上>setting>SSH keys
new
title 村上翼私物パソコン
key command+v
-------ターミナル---
ssh -T git@github.com
パスフレーズ入力するとHi murakamitsubasa! You've successfully authenticated
githubの使い方
forkのボタンをクッリクして自分の所に持ってくる.code>ssh>コピー
-----ターミナル
git clone git@github.com:murakamitsubasa/ichiyasaGitSample.git
clene以降はさっきコピーした内容をペースト
github
リポジトリをコピーgit add . #全てのファイル#ステージング
git commit -m "コメント"
git push origin
Githunでコミットの履歴が見れる.
comitとはfileのセーブポイント
git pull origin#コミットを最新にする.
GSL
産総研の富永のホームページに日本語訳あり.最新の*.tarファイルをダウンロード
展開
./configure
make
sudo make install
---------
成功すると,
% ls /usr/local/include/
fftw3.f fftw3.h gsl kpathsea ------------% ls /usr/local/include/gsl
gsl_blas.h gsl_blas_types.h gsl_block.h ...(長いので省略) gsl_version.h gsl_wavelet.h gsl_wavelet2d.h -------------% ls /usr/local/lib/libgsl*
/usr/local/lib/libgsl.0.10.0.dylib /usr/local/lib/libgslcblas.0.0.0.dylib /usr/local/lib/libgsl.0.dylib /usr/local/lib/libgslcblas.0.dylib /usr/local/lib/libgsl.a /usr/local/lib/libgslcblas.a /usr/local/lib/libgsl.dylib /usr/local/lib/libgslcblas.dylib /usr/local/lib/libgsl.la /usr/local/lib/libgslcblas.la % -----コンパイルは,
gcc hoge.c -lgsl -lgslcblas -lm
サーバ-
ubuntu名: murakami パスワードu_9_udoi2bib
doiをbibに変換してくれる秀逸なコマンドsudo easy_install pip
sudo pip install doi2bib --ignore-installed
xlwings
pip install --upgrade setuptoolspip install xlwings
xlwings
githubの使い方
自分のページのRepositoriesをクリック.Newをクリック
Privateをチェック
git init
git add hoge.tex git commit -m "first commit"
git branch -M main
git remote add origin git@github.com:murakamitsubasa/レポジトリの名前.git
git push -u origin main
パスワードを求められる.
s_9_u____
次からは以下のように追加する.
git commit -m "$F_NAME"
git remote add origin https://github.com/murakamitsubasa/レポジトリの名前.git
git push origin main
パイソンのインストールm1
https://qiita.com/shibukawa/items/797b7cbb7e530842e6f7pdf結合, 分割
PyPDF2をpip install PyPDF2でインポート.使うにはimport PyPDF2でインポートしてプログラムを書く必要がある
imagemagick
brew install imagemagick
